Treatise
Home
About
Diversity Curves
Welcome to the Treatise on Invertebrate Paleontology!
Please enter a genera name to retrieve more information.
Submit
Search By:
Period
Date
Date Range
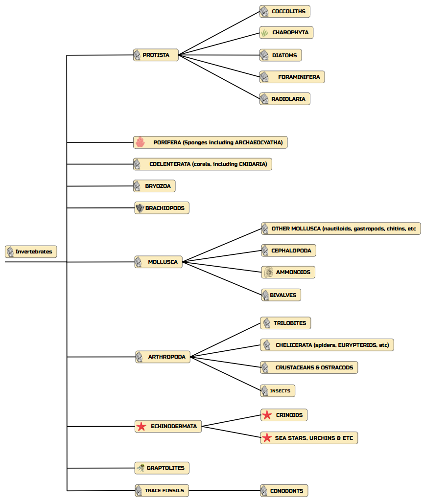
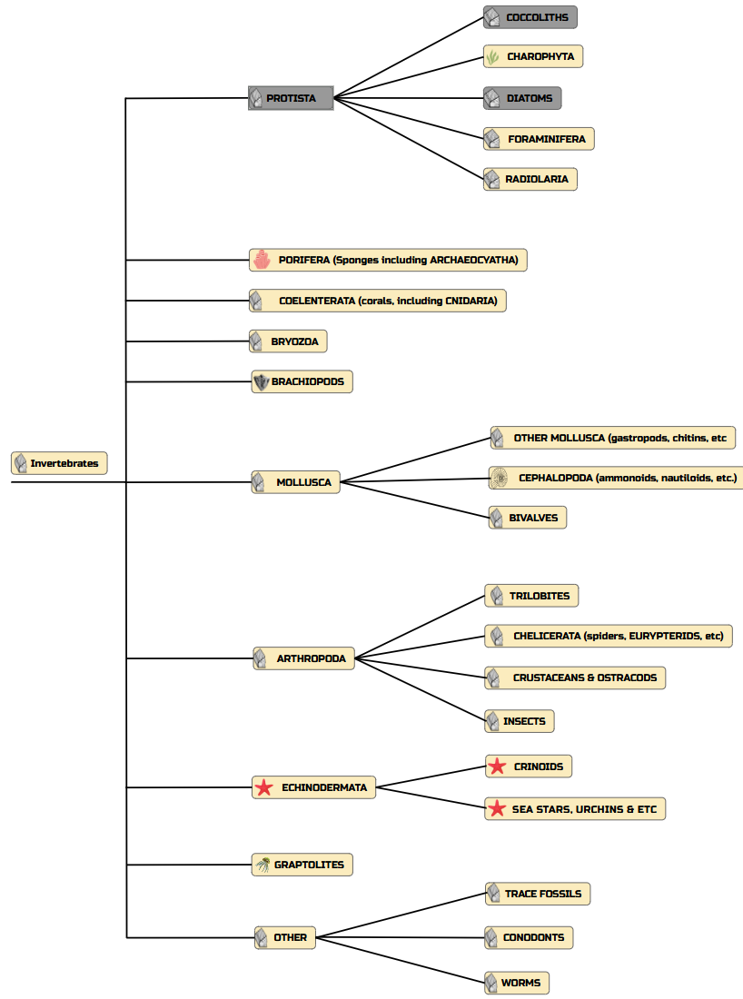
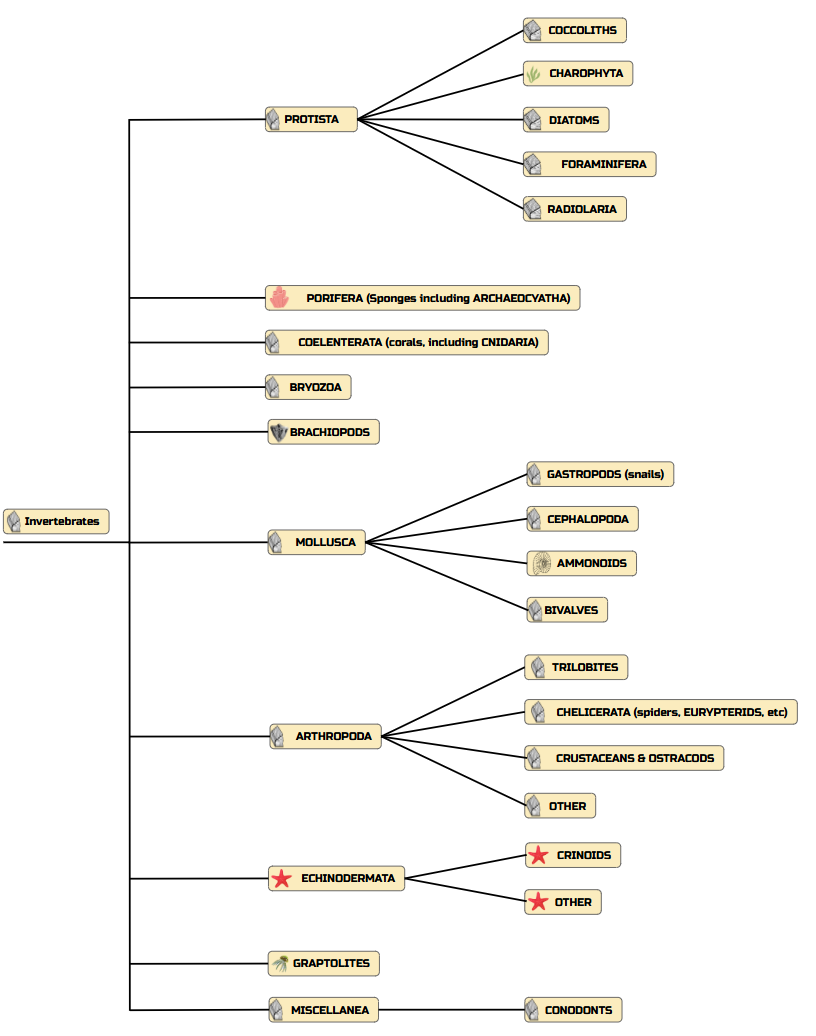
Select Phylums to search
Hold Ctrl (Windows/Linux) or Command (Mac) to select multiple
All
Ammonoid
Brachiopod
Charophyte
Echinoderm
Graptolite
Porifera
Trilobite
Conodonts
Bivalves
Bryozoa
Forams
Arthropods
Radiolaria
Cnidaria
Trace Fossils
Mollusca
Other Mollusca
Cephalopoda
Arthopoda
Chelicerata
Crustaceans
Insects
Crinoids
Sea Stars
Worms